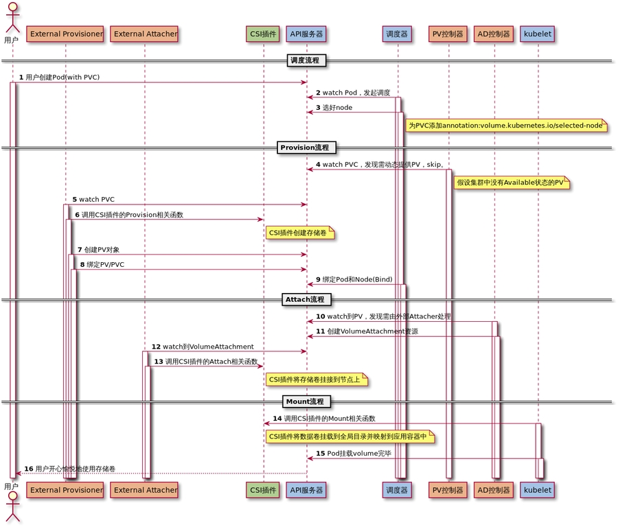
PVC创建流程
pvc流程

流程如下:
用户创建了一个包含 PVC 的 Pod,该 PVC 要求使用动态存储卷;
Scheduler 根据 Pod 配置、节点状态、PV 配置等信息,把 Pod 调度到一个合适的 Worker 节点上;
PV 控制器 watch 到该 Pod 使用的 PVC 处于 Pending 状态,于是调用 Volume Plugin(in-tree)创建存储卷,并创建 PV 对象(out-of-tree 由 External Provisioner 来处理);
AD 控制器发现 Pod 和 PVC 处于待挂接状态,于是调用 Volume Plugin 挂接存储设备到目标 Worker 节点上
在 Worker 节点上,Kubelet 中的 Volume Manager 等待存储设备挂接完成,并通过 Volume Plugin 将设备挂载到全局目录:/var/lib/kubelet/pods/[pod uid]/volumes/kubernetes.io~iscsi/[PVname](以 iscsi 为例);
Kubelet 通过 Docker 启动 Pod 的 Containers,用 bind mount 方式将已挂载到本地全局目录的卷映射到容器中。
详细流程图

最后更新于
这有帮助吗?